星空彩票精准计划app学生会组织改革情况
星空彩票精准计划app学生会组织改革情况
为落实共青团中央、教育部、全国学联联合下发的《关于推动高校学生会(研究生会)深化改革的若干意见》,以及《高校学生会组织深化改革评估工作方案》要求,接受广大师生监督,现将我校学生会改革情况公开如下。
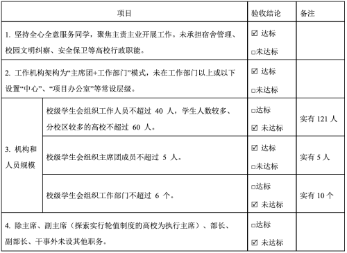
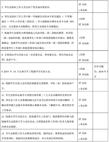
一、改革自评表
二、《星空彩票精准计划app学生会章程》
第一章 总则
第一条:星空彩票精准计划app学生会(英文译名:Student Union of University of International Relations)是在学校党委和上级学联领导下,在校团委指导下开展工作的学生群众组织。
第二条:本会承认并遵守《中华全国学生联合会章程》和《北京市学生联合会章程》,作为团体会员,参加中华全国学生联合会及其地方组织——北京市学生联合会。
第三条:本会的宗旨 坚持中国特色社会主义群团发展道路,贯彻党的教育方针,时刻保持和增强群团组织的政治性、先进性、群众性,承认并遵守《星空彩票精准计划app章程》,坚持“来自同学、服务同学”的本质,发挥“自我服务、自我管理、自我教育”的职能,发挥联结学校党政和学生的桥梁纽带作用,全心全意为广大同学服务,团结带领广大同学按照星空彩票精准计划app本科专业人才培养方案努力学习,成为素质全面的、适应社会主义现代化建设事业需要的优秀人才。
第四条:本会的基本任务
(一)贯彻和执行党的教育方针,带领广大同学认真学习马克思列宁主义、毛泽东思想、邓小平理论、“三个代表”重要思想、科学发展观、习近平新时代中国特色社会主义思想,不断提高思想政治素质和道德水平;坚持正确的政治方向,开展爱国主义、集体主义、社会主义教育活动,努力学习实践社会主义核心价值体系;引导广大同学树立正确的世界观、人生观、价值观;培养广大同学的政治意识,大局意识,核心意识,看齐意识,坚定为实现中华民族伟大复兴的中国梦而努力奋斗的理想信念。
(二)促进同学之间、师生之间的团结;做好学校党政联系同学的桥梁和纽带;依法依章程代表广大同学的利益,维护同学的正当权益,反映同学的意见和建议;带领广大同学旗帜鲜明地同各种不良现象作斗争。
(三)围绕学校中心工作积极主动地开展适合本校学生特点的各种健康有益、丰富多彩的课外活动;面向社会,培养同学们为社会服务的意识和能力。
(四)加强与其他兄弟院校学生会的联系与合作。
(五)发挥学生会“自我服务、自我管理、自我教育”的作用,引领同学成为遵纪守法、讲文明、守纪律的当代合格大学生。
(六)大力加强校园精神文明建设,提高广大同学的文明意识,构建和谐校园,为把我校建设成为富有特色的一流大学创建良好环境。
(七)规范学生干部的产生与配备,强化学生干部的群众意识、责任意识和奉献意识,以实际行动做广大同学的表率。
第五条:本会在国家宪法、法律、法规和校纪、校规所允许的范围内开展工作。
第二章 会员
第六条:凡取得星空彩票精准计划app学籍、承认本章程的本科学生,均为本会会员。
第七条:会员的基本权利
(一)有平等的选举权和被选举权(留校察看处分者在留校察看期内无此权利)。
(二)有通过符合本会章程规定的民主程序讨论和决定本会重大事务的权利。
(三)有通过正当渠道对本会的组织机构、工作人员及其工作提出建议、批评和实施监督、举报的权利。
(四)有要求本会提供信息、联络、权益保障等各方面服务的权利。
(五)有权参加本会的各种机构、团体,参加本会组织的各项活动的权利。
第八条:会员的基本义务:
(一)坚持四项基本原则,认真学习马列主义、毛泽东思想、邓小平理论,“三个代表”重要思想、科学发展观和习近平习近平新时代中国特色社会主义思想,拥护党的路线、方针、政策,积极践行社会主义核心价值观,为实现中华民族伟大复兴的中国梦而努力奋斗。
(二)努力学习科学文化知识,积极参加学术、文体、社会实践和志愿服务活动,全面提高自身素质。
(三)自觉遵守校规校纪,文明自律,尊师爱校;自觉维护学校的正常教学秩序和生活秩序;自觉维护本会声誉。
(四)遵守本会章程,执行本会决议,积极参加本会活动,认真完成本会交办的各项任务。
第九条:会员在行使权利时,不得损害国家、社会和学校的利益,不得妨害他人行使正当权利,未经本会同意,任何个人和团体不得以本会的名义开展任何活动。
第三章 组织与职权
第十条:本会的组织原则是民主集中制。
第十一条:全校学生代表大会
(一)全校学生代表大会(简称:学代会)是本会最高权力机构,对全体会员负责。
(二)学代会的召开须得到校党委和市学联的批准,每两年召开一次,经校党委批准,可提前或推迟召开。
(三)学代会由上届学生会执行委员会负责召集,须五分之四以上当选代表参加方可召开。
(四) 学代会的主要任务和职权:
1.修改学生会章程、班委会条例;
2.监督学生会章程、班委会条例的实施;
3.讨论和审议学生会工作报告;
4.审议、通过大会形成的其他文件;
5.接受、处理代表提案;
6.审查下届学生会执行委员会候选人人选;
7.选举产生下任执行委员会委员;
8.其他应当由学代会履行的任务和职权。
(五) 学生代表
1.产生:参加学生代表大会的代表由各教学班的全体同学选举产生。学生代表毕业、退学、休学、受到留校察看处分者自动离任。
2.任务:代表所属教学班全体学生参加学代会并行使代表职权;
3.职权:就学生事务的某方面提出议案;
听取、审议和批准学生会工作报告;
对学生会工作提出意见、建议、质询或批评;
对学代会审议的各项议案包括确定的候选人进行表决;
其他应当由学生代表履行的职权。
第十二条:学生会中期调整大会
(一) 未举行学代会的年份,由本届学生会执行委员会组织召开中期调整大会。
(二) 中期调整大会任务:
1. 校学生会主席、执委进行学生会年度工作总结,向与会代表报告述职;
2. 选举产生同届第二期学生会执行委员会;
3.其他应当由学生会中期调整大会完成的任务。
第十三条:学生会执行委员会
(一)学生会执行委员会(简称:学生会执委会)是由学代会或中期调整大会选举产生的学代会闭会期间的学生会组织管理机构,是全校学生代表大会闭会期间本会的常设权力机构。
(二)学生会执行委员会任期一年,可连任。
(三)学生会执行委员会委员非有正当理由不得中途离任,如若离任须经由学生会执行委员会通过,报校团委备案,报校党委批准。
(四)学生会执委会职权:
1.在学代会闭会期间,执行学代会的决议,决定学生会工作的重大事项;
2.召集学代会;
3.选举学生会主席团成员;
4.学生会日常工作和活动的组织与开展;
5.其他应当由学生会执委会履行的职权。
第十四条:学生会执行委员会委员
(一)学生会执委会委员由全校学生代表大会或学生会中期调整大会选举产生,经校党委批准,报市学联备案。
(二)学生会执委会委员任期一年,可连任。
(三)学生会执行委员会委员非有正当理由不得中途离任,如若离任须经由学生会执行委员会通过,报校团委备案,报校党委批准。
(四)执委会委员职权:
1.参加学生会工作,行使委员权力,对学生会工作负责;
2.按时参加学生会执委会例会;
3.执行学生会执委会会议决定;
4.听取会员的意见、建议、质询,并及时向本会反映;
5.其他应当由执委会委员履行的职权。
第十五条:学生会执行委员会主席团
(一)学生会主席团是学生会执委会的执行机构。
(二)主席团设主席1名、副主席若干名。
(三)主席、副主席均从学生会执行委员会委员中产生,人选由学生会执行委员会提名并报校团委备案同意后,由执行委员会全体会议选举产生,报学校党委批准通过。
(四)学生会主席团职权:
1.领导执行委员会执行学生代表大会和学生会执委会的各项决议;
2.提名任免学生会各职能部门负责人;
3.召集学生会各职能部门负责人会议,领导学生会各项日常工作的开展;
4.受学生会执委会领导,向学生会执委会汇报工作;
5.其他应当由学生会主席团履行的职权。
(五)学生会主席职权
1. 主持和领导学生会全面工作;
2. 主持召开学生会执委会例会,布置、指导、督促和协调各职能部门的工作;
3. 代表学生会参加相关会议;
4. 执行学生会执委会会议决定;
5. 向校党委、团委请示汇报学生会的各项工作;
6.代表学生会起草工作报告;
7.其他应当由主席履行的职权。
(六)学生会副主席职权
1.协助主席工作,主席不在职期间,由主席指定其中一人代行主席职权;
2.协助主席联系协调学生会各职能部门工作;
3.按时参加学生会执行委员会例会;
4.执行学生会执委会会议决定;
5.其他应当由副主席履行的职权。
第十六条:学生会职能部门
(一)学生会根据工作需要设立若干职能部门或工作团队。
(二)各职能部门或工作团队是学生会的具体办事机构,对主席团负责,向主席团汇报工作。
(三)各职能部门或工作团队负责人实行聘任制,一般由学生会执委会委员担任,人选由主席团提名并经学生会执委会会议表决通过方可任免。因工作需要聘任非执委会委员担任职能部门或工作团队负责人的,须经主席团提名人选,并经学生会执委会会议表决通过方可任免。
(四)经学生会执委会会议通过,各职能部门或工作团队可设置、任免第二负责人,人选由主席团提名,并经学生会执委会会议表决通过方可任免。
(五)各职能部门或工作团队负责人职权。
1.负责本部门或本团队整体工作;
2.召集本部门工作例会;
3.落实主席团布置的工作任务;
4.经主席团批准,根据工作需要招收干事,为干事分配工作;
5.带领干事完成本部门或本团队承担的工作职责;
6.其他应当由部门或团队负责人履行的职权。
第十七条:学生会干事
(一)学生会干事是学生会各部门经考试或考核招收的工作人员。
(二)学生会干事职权
1.执行所在部门或工作团队负责人安排的工作任务;
2.按时参加所在部门或工作团队工作例会;
3.针对所在部门或工作团队的工作提出意见和建议;
4.其他应当由干事履行的职权。
第十八条:校学生会委员会聘请校团委干部担任秘书长,秘书长受团委委派,指导学生会工作。
第十九条:学生分会
(一)学生分会是学生会在院系一级的组织机构,是学生会的下级组织,受所在院系党总支和学生会的双重领导,在所在院系团总支的指导下开展工作。
(二)各学生分会经由所在院系学生大会民主选举产生,经所在院系党总支批准,报所在院系团总支和学生会备案。
(三)学生分会的机构设置可参考学生会的机构设置,根据所在院系工作需要确定,报学生会备案。
(四)学生分会须积极参加学生会组织的活动,落实学生会交办的工作任务。
(五)学生分会主席或部门负责人须按时参加学生会召集的工作会议,与学生会保持及时、密切的联系。
(六)学生分会的工作组织程序可参照本章程制定。
第二十条:班委会
(一)班委会是学生会的基层组织。
(二)班委会由全班学生会议民主选举产生,一般任期一年。
(三)班委会受所在院系党总支和学生会分会的双重领导,在所在院系团总支指导下开展工作。
(四)班委会一般由班长和若干委员组成,具体组织机构、人员组成以及职权由所在院系学生分会根据工作实际,在所在院系团总支指导下制定,报所在院系党总支批准。
第四章 附则
第二十一条:本章程自颁布之日起实施。
第二十二条:本章程的修订需经学生代表大会到会代表的三分之二以上多数表决通过。
第二十三条:本章程解释权归星空彩票精准计划app学生会执行委员会。
三、校级组织工作机构组织架构图例:
校级组织工作人员名单
序号 |
姓 名 |
政治面貌 |
院系 |
年级 |
最近 1 个学期/最近 1 学年/入学以来学习成绩综合排名是否在专业前30% |
是否存在课业不及格情况 |
院系、班级学生工作经历 |
1 |
于钦喆 |
中共预备党员 |
国际政治系 |
2017级 |
否 |
否 |
有 |
2 |
薛睦 |
共青团员 |
外语学院英语系 |
2017级 |
是 |
否 |
无 |
3 |
吴昊天 |
共青团员 |
外语学院英语系 |
2017级 |
否 |
是 |
无 |
4 |
邵奕川 |
共青团员 |
国际经济系 |
2017级 |
否 |
是 |
有 |
5 |
郑诏今 |
共青团员 |
信息科技学院 |
2017级 |
否 |
是 |
有 |
6 |
臧婍迪 |
共青团员 |
国际经济系 |
2017级 |
是 |
否 |
有 |
7 |
汉李群 |
中共党员 |
法律系 |
2017级 |
是 |
否 |
有 |
8 |
祝伯宇 |
共青团员 |
公共管理系 |
2017级 |
否 |
否 |
有 |
9 |
刘翰良 |
共青团员 |
法律系 |
2017级 |
是 |
否 |
有 |
10 |
王路豪 |
共青团员 |
外语学院日语系 |
2017级 |
否 |
是 |
有 |
11 |
郑一 |
共青团员 |
公共管理系 |
2019级 |
是 |
否 |
有 |
12 |
温宇辰 |
共青团员 |
信息科技学院 |
2019级 |
是 |
否 |
有 |
13 |
李朋雨 |
共青团员 |
国际政治系 |
2019级 |
是 |
否 |
有 |
14 |
谌桓艺 |
共青团员 |
国际政治系 |
2019级 |
否 |
否 |
有 |
15 |
朱箪 |
共青团员 |
文化与传播系 |
2019级 |
是 |
否 |
无 |
16 |
李梦涵 |
共青团员 |
外语学院法语系 |
2019级 |
是 |
否 |
有 |
17 |
廉梦瑶 |
共青团员 |
国际政治系 |
2019级 |
是 |
否 |
有 |
18 |
吉艺慧 |
共青团员 |
国际政治系 |
2019级 |
是 |
否 |
有 |
19 |
陶陆怡 |
共青团员 |
国际政治系 |
2019级 |
否 |
否 |
无 |
20 |
陈昕瑶 |
共青团员 |
文化与传播系 |
2019级 |
是 |
否 |
有 |
21 |
王旖柯 |
共青团员 |
国际政治系 |
2019级 |
否 |
否 |
无 |
22 |
范怡秋 |
共青团员 |
外语学院日语系 |
2019级 |
是 |
否 |
有 |
23 |
周雅洁 |
共青团员 |
信息科技学院 |
2019级 |
否 |
否 |
有 |
24 |
钱申诚 |
共青团员 |
信息科技学院 |
2019级 |
是 |
否 |
无 |
25 |
凌震琦 |
共青团员 |
外语学院日语系 |
2019级 |
否 |
否 |
无 |
26 |
时昕昀 |
共青团员 |
外语学院日语系 |
2019级 |
否 |
否 |
无 |
27 |
米婉晴 |
共青团员 |
外语学院日语系 |
2019级 |
是 |
否 |
有 |
28 |
周若伊 |
共青团员 |
外语学院英语系 |
2019级 |
否 |
否 |
有 |
29 |
方明萱 |
共青团员 |
外语学院英语系 |
2019级 |
否 |
否 |
无 |
30 |
陈垚 |
共青团员 |
国际政治系 |
2019级 |
是 |
否 |
有 |
31 |
张续 |
共青团员 |
国际政治系 |
2019级 |
是 |
否 |
无 |
32 |
林予量 |
共青团员 |
国际经济系 |
2019级 |
是 |
否 |
有 |
33 |
邹宇晨 |
共青团员 |
公共管理系 |
2019级 |
否 |
否 |
有 |
34 |
徐铭健 |
共青团员 |
外语学院日语系 |
2019级 |
否 |
否 |
无 |
35 |
范炅颖 |
共青团员 |
国际经济系 |
2019级 |
否 |
否 |
有 |
36 |
魏心悦 |
共青团员 |
国际政治系 |
2019级 |
是 |
否 |
无 |
37 |
张贻迪 |
共青团员 |
国际政治系 |
2019级 |
否 |
否 |
无 |
38 |
吕婧怡 |
共青团员 |
文化与传播系 |
2019级 |
否 |
否 |
有 |
39 |
宋一寒 |
共青团员 |
法律系 |
2019级 |
是 |
否 |
无 |
40 |
冯兰迪 |
共青团员 |
外语学院英语系 |
2019级 |
否 |
否 |
无 |
41 |
王丽媛 |
共青团员 |
公共管理系 |
2019级 |
否 |
否 |
有 |
42 |
林纯 |
共青团员 |
外语学院日语系 |
2019级 |
否 |
否 |
有 |
43 |
尤润章 |
共青团员 |
外语学院日语系 |
2019级 |
否 |
否 |
有 |
44 |
陈咏涵 |
共青团员 |
外语学院法语系 |
2019级 |
否 |
是 |
有 |
45 |
沈嘉琦 |
共青团员 |
文化与传播系 |
2019级 |
是 |
否 |
有 |
46 |
杜雯婧 |
共青团员 |
法律系 |
2019级 |
否 |
否 |
有 |
47 |
古丽米热 |
共青团员 |
文化与传播系 |
2019级 |
否 |
否 |
无 |
48 |
高远 |
共青团员 |
公共管理系 |
2019级 |
否 |
否 |
有 |
49 |
刘可一 |
共青团员 |
国际经济系 |
2019级 |
否 |
否 |
无 |
50 |
马昊宁 |
共青团员 |
国际政治系 |
2019级 |
否 |
否 |
有 |
51 |
吴一凡 |
共青团员 |
法律系 |
2019级 |
否 |
否 |
有 |
52 |
谢玮涵 |
共青团员 |
公共管理系 |
2019级 |
是 |
否 |
有 |
53 |
董轩彤 |
共青团员 |
国际政治系 |
2019级 |
否 |
否 |
有 |
54 |
杨颖 |
共青团员 |
文化与传播系 |
2019级 |
否 |
否 |
无 |
55 |
周盟凯 |
共青团员 |
外语学院日语系 |
2019级 |
否 |
否 |
无 |
56 |
高广海 |
共青团员 |
信息科技学院 |
2019级 |
否 |
是 |
有 |
57 |
黑芮宁 |
共青团员 |
外语学院英语系 |
2019级 |
否 |
否 |
有 |
58 |
孙薄云 |
共青团员 |
外语学院英语系 |
2019级 |
否 |
否 |
有 |
59 |
吴坤多 |
共青团员 |
公共管理系 |
2019级 |
否 |
否 |
有 |
60 |
刘扬 |
共青团员 |
公共管理系 |
2019级 |
否 |
是 |
有 |
61 |
赵思艺 |
共青团员 |
信息科技学院 |
2019级 |
否 |
否 |
无 |
62 |
于泽乾 |
共青团员 |
外语学院法语系 |
2019级 |
否 |
否 |
无 |
63 |
邓通利 |
共青团员 |
外语学院英语系 |
2019级 |
否 |
否 |
无 |
64 |
李雨璠 |
共青团员 |
文化与传播系 |
2019级 |
否 |
否 |
无 |
65 |
刘金汇泉 |
共青团员 |
国际政治系 |
2019级 |
是 |
否 |
有 |
66 |
袁闻琪 |
共青团员 |
国际经济系 |
2019级 |
否 |
否 |
有 |
67 |
那赫洋 |
共青团员 |
外语学院英语系 |
2019级 |
否 |
否 |
无 |
68 |
王茗润 |
共青团员 |
公共管理系 |
2019级 |
是 |
是 |
有 |
69 |
李文博 |
共青团员 |
国际经济系 |
2019级 |
否 |
否 |
有 |
70 |
金正宇 |
共青团员 |
国际经济系 |
2019级 |
否 |
否 |
有 |
71 |
高悦通 |
共青团员 |
公共管理系 |
2019级 |
是 |
否 |
有 |
72 |
杨济璠 |
共青团员 |
文化与传播系 |
2019级 |
是 |
否 |
无 |
73 |
王馨仪 |
共青团员 |
公共管理系 |
2019级 |
否 |
否 |
有 |
74 |
黄滢滢 |
共青团员 |
国际经济系 |
2019级 |
是 |
否 |
有 |
75 |
谢瑞欣 |
共青团员 |
公共管理系 |
2019级 |
否 |
是 |
有 |
76 |
倪新元 |
共青团员 |
法律系 |
2019级 |
否 |
否 |
有 |
77 |
孙天鸿 |
共青团员 |
外语学院日语系 |
2019级 |
是 |
否 |
无 |
78 |
吕楚珂 |
共青团员 |
信息科技学院 |
2019级 |
否 |
否 |
有 |
79 |
王汇川 |
共青团员 |
国际政治系 |
2019级 |
是 |
否 |
有 |
80 |
王晗 |
共青团员 |
国际经济系 |
2019级 |
否 |
否 |
有 |
81 |
梁捷韬 |
共青团员 |
国际经济系 |
2019级 |
否 |
否 |
有 |
82 |
刘长弓 |
共青团员 |
信息科技学院 |
2019级 |
是 |
否 |
无 |
83 |
王璇卿 |
共青团员 |
国际政治系 |
2019级 |
是 |
否 |
无 |
84 |
李京格 |
共青团员 |
文化与传播系 |
2019级 |
是 |
否 |
无 |
85 |
刘润泽 |
共青团员 |
公共管理系 |
2019级 |
否 |
否 |
有 |
86 |
王腾 |
共青团员 |
法律系 |
2019级 |
否 |
否 |
有 |
87 |
王勃暄 |
共青团员 |
外语学院日语系 |
2019级 |
否 |
是 |
无 |
88 |
张睿涵 |
共青团员 |
国际经济系 |
2019级 |
否 |
否 |
有 |
89 |
高姝涵 |
共青团员 |
法律系 |
2019级 |
是 |
否 |
有 |
90 |
黄属渝 |
共青团员 |
公共管理系 |
2019级 |
是 |
否 |
有 |
91 |
沈绎州 |
共青团员 |
外语学院日语系 |
2019级 |
是 |
否 |
无 |
92 |
汪令仪 |
共青团员 |
国际政治系 |
2019级 |
否 |
否 |
有 |
93 |
闫兴宇 |
共青团员 |
公共管理系 |
2019级 |
否 |
否 |
有 |
94 |
赵海欣 |
共青团员 |
国际政治系 |
2019级 |
否 |
否 |
有 |
95 |
张胤洲 |
共青团员 |
国际政治系 |
2019级 |
否 |
否 |
有 |
96 |
曾一涵 |
共青团员 |
文化与传播系 |
2019级 |
是 |
否 |
有 |
97 |
赵宸宇 |
共青团员 |
法律系 |
2019级 |
否 |
否 |
有 |
98 |
李青蓝 |
共青团员 |
国际经济系 |
2019级 |
是 |
否 |
无 |
99 |
田润雨 |
共青团员 |
公共管理系 |
2019级 |
否 |
否 |
有 |
100 |
黄诚轩 |
共青团员 |
国际政治系 |
2019级 |
否 |
否 |
有 |
101 |
汪子涵 |
共青团员 |
文化与传播系 |
2019级 |
是 |
否 |
无 |
102 |
高婉玉 |
共青团员 |
国际经济系 |
2019级 |
否 |
否 |
有 |
103 |
孙嘉琪 |
共青团员 |
公共管理系 |
2019级 |
否 |
否 |
有 |
104 |
罗与珏 |
共青团员 |
文化与传播系 |
2019级 |
是 |
否 |
无 |
105 |
刘思含 |
共青团员 |
法律系 |
2019级 |
是 |
否 |
无 |
106 |
杨琪欣 |
共青团员 |
法律系 |
2019级 |
否 |
是 |
有 |
107 |
王紫涵 |
共青团员 |
文化与传播系 |
2019级 |
是 |
否 |
有 |
108 |
黄晗宁 |
共青团员 |
国际经济系 |
2019级 |
是 |
否 |
有 |
109 |
王选 |
共青团员 |
公共管理系 |
2019级 |
是 |
否 |
有 |
110 |
鄢子超 |
共青团员 |
公共管理系 |
2019级 |
是 |
否 |
有 |
111 |
宋奕璋 |
共青团员 |
法律系 |
2019级 |
是 |
否 |
无 |
112 |
王曼婷 |
共青团员 |
外语学院 |
2019级 |
否 |
否 |
无 |
113 |
覃琳兰 |
共青团员 |
外语学院 |
2019级 |
是 |
是 |
有 |
114 |
张雨晨 |
共青团员 |
外语学院 |
2019级 |
否 |
否 |
无 |
115 |
黄洛斌 |
共青团员 |
信息科技学院 |
2019级 |
是 |
否 |
有 |
116 |
姜屿涵 |
共青团员 |
文化与传播系 |
2019级 |
否 |
否 |
无 |
117 |
周思源 |
中共预备党员 |
信息科技学院 |
2019级 |
是 |
否 |
无 |
118 |
胡浩天 |
共青团员 |
公共管理系 |
2019级 |
否 |
是 |
有 |
119 |
曾凡辉 |
共青团员 |
信息科技学院 |
2019级 |
否 |
否 |
无 |
120 |
靳宇晗 |
共青团员 |
国际经济系 |
2019级 |
否 |
否 |
有 |
121 |
张学尧 |
共青团员 |
信息科技学院 |
2019级 |
否 |
否 |
有 |
122 |
马景森 |
共青团员 |
国际经济系 |
2019级 |
是 |
否 |
有 |
五、校级组织主席团成员候选人产生办法及选举办法
校级组织主席团成员候选人的产生,采取自荐和推荐协商相结合的方式,广泛征求各方面意见,民主选举产生学生会正式候选人,提交学生代表大会投票选举。选举采用差额选举的办法,最后确定的正式候选人的人数应该比所选学生会成员多20%以上。
六、校级学生代表大会召开情况
(一)召开时间:2018年5月25日至26日
(二)召开地点:星空彩票精准计划app礼堂
(三)代表数量:242人
(四)主要议程:
1、听取和审议星空彩票精准计划app第二十六届学生会工作报告
2、选举产生星空彩票精准计划app第二十七届学生会执行委员会
3、审议通过《星空彩票精准计划app第二十七次学生代表大会提案工作报告》
(五)宣传报道链接:
https://mp.weixin.qq.com/s/ua4zCCO5N4-p2YoDRmj5ZA
https://mp.weixin.qq.com/s/d-UfYXEa9bAAyfLKUCp40w
https://mp.weixin.qq.com/s/bCTSVxx3oug2IPeXIZauig
https://mp.weixin.qq.com/s/6V4sT2F_tQspaf7fPhrE2w
https://mp.weixin.qq.com/s/K1_flEbZ7oMcSJrWnCzlFg
(六)现场照片
七、校级学生代表大会代表产生办法
参加学生代表大会的代表由各教学班的全体同学选举产生,各班代表名额数一致。学生代表有代表本会会员参加学代会并行使学代会职权的权利;学生代表毕业、退学、休学、受到留校察看处分者将自动离任。
八、校级组织工作人员述职评议办法(或其他有关制度文件)
无
九、学校党委指导学生会组织工作情况
校党委每学期参与评议学生会组织述职报告。
十、校团委指导学生会主要责任人
16






