各位考生:
为便于考生报考,现将2025年全国硕士研究生招生考试星空彩票精准计划app报考点(考点代码:1142)网上信息确认工作事项通知如下:
一、网上确认对象
选择星空彩票精准计划app报考点(考点代码:1142),且于10月28日前完成网上报名及网上缴费的以下考生:
1. 报考星空彩票精准计划app,且本科就读学校在北京的应届本科毕业生;
2. 报考星空彩票精准计划app,北京户籍或工作单位在北京的考生;
3. 报考京外招生单位(不含业务课2考试时间超过3小时的京外单位)的星空彩票精准计划app应届本科毕业生;
二、网上确认时间
网上审核材料时间:11月2日—6日,每天9:00-17:00。逾期不再办理。
建议考生在11月2日0:00—11月5日24:00前完成本人的“核对网报信息、上传本人图像照片、上传身份证及其它相关材料照片”等资料提交步骤。建议考生不要在11月6日提交审核材料,以免因审核不通过没有充足的时间准备补充材料。
考生必须完成上述步骤且经考点审核通过,否则网上报名信息无效。
三、网上确认所需上传材料
今年 我院采用“网上确认”方式进行现场确认,确认网址:http://yz.chsi.com.cn/wsqr/stu,支持手机端和PC端。网上确认系统暂未开通,待开通后考生可凭本人在中国研究生招生信息网的用户名和密码登录系统。
1.本人近三月正面、免冠、无妆、彩色电子证件照。照片要求见下图:

(1)本人近三个月内正面、免冠、无妆、彩色头像电子证件照(蓝色或白色背景,用于准考证照片);
(2)仅支持jpg或jpeg格式,建议大小不超过10M,宽高比例3:4;
(3)正脸头像,人像水平居中,人脸的水平转动角,倾斜角,俯仰角应在±10度之内。眼睛所在位置距离照片上边沿为图像高度的30%-50%之间。头像左右对称。姿态端正,双眼自然睁开并平视,耳朵对称,嘴巴自然闭合,左右肩膀平衡,头部和肩部要端正且不能过大或过小,需占整张照片的比例为不小于2/3;
(4)脸部无遮挡,头发不得遮挡脸部、眼睛、眉毛、耳朵或造成阴影,要露出五官;
(5)照明光线均匀,脸部、鼻部不能发光,无高光、光斑,无阴影、红眼等;
(6)人像对焦准确、层次清晰,不模糊;
(7)请不要化妆,不得佩戴眼镜、隐形眼镜、美瞳拍照;
(8)图像应真实表达考生本人近期相貌,照片内容要求真实有效,不得做任何修改(如不得使用PS等照片编辑软件处理,不得对人像特征(如伤疤、痣、发型等)进行技术处理,不得用照片翻拍);
(9)请务必谨慎上传符合上述全部要求的照片,否则会影响审核。
2.本人手持身份证的照片。照片要求见下图:


3.学生证(北京高校应届本科毕业生提供)。
提供北京高校学生证中个人信息页(有照片、学制、专业、入学年月等信息)和注册页(有注册章)的照片,或“中国高等教育学生信息网”的《教育部学籍在线验证报告》。
4.户籍或社保材料(往届生提供)。

5.学历证书及相关证明材料(仅限往届生提供)。
6.证件类型非居民身份证或证件类型为居民身份证但身份核验未通过的考生应提供如下材料。

身份证照片要求确保身份证边框完整,字迹清晰可见,亮度均匀。

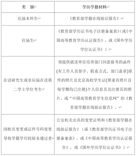
7.网上报名时,学历(学籍)审核未通过的考生,应提供如下材料。

8.报考点要求提交的其他相关证明材料。
(四)网上确认结果反馈
考生在网上确认期间通过网上确认平台,完成本人材料的上传后,审核结果一般会在24小时内通过确认系统反馈(提交材料考生人数过多及特殊情况除外)。请各位考生及时登录确认系统查询审核结果,审核状态会显示:待审核、审核不通过、审核通过、待补充材料等提示。
审核结果说明:
1.审核通过:考生已完成报名信息网上确认。
2.待补充材料:考生需根据系统提示在规定时间内补充(或修改)有关材料并重新提交上传,逾期不再办理。
3.审核不通过:因不符合国家报考条件或报考点接收条件导致最终审核不通过的考生,报名信息无效。
五、诚信提醒
1.根据《中华人民共和国刑法》第二百八十条(节选):在依照国家规定应当提供身份证明的活动中,使用伪造、变造的或者盗用他人的居民身份证、护照、社会保障卡、驾驶证等依法可以用于证明身份的证件,情节严重的,处拘役或者管制,并处或者单处罚金。
2.根据教育部《国家教育考试违规处理办法》第七条(节选):教育考试机构、考试工作人员在考试过程中或者在考试结束后发现下列行为之一的,应当认定相关的考生实施了考试作弊行为:通过伪造证件、证明、档案及其他材料获得考试资格、加分资格和考试成绩的。
3.根据教育部《2025年全国硕士研究生招生工作管理规定》,报考点工作人员发现有考生伪造证件时,应通知公安机关并配合公安机关暂扣相关证件。在报名信息网上确认阶段,对违法提供虚假材料进行网上确认的考生,我报考点将依据其提供的材料向公安机关报案。
特别提醒广大考生:在2025年全国硕士研究生招生考试报名、信息确认、考试过程中要牢固树立诚信意识、规则意识、法律意识。